A Period of Seven... in One.
| AAB-DK: One
of the secrets of initiation is concerned with the
apprehension of cycles,
and with their duration, and the following terms have to be appreciated,
their duration recognised, and their antithesis (an intervening pralaya)
duly considered before a man is considered a true occultist. |
|
| a. 100 years of Brahma | An occult century. The period of a solar system. |
| b. One year of Brahma | The period of seven chains, where the seven planetary schemes are concerned. |
| c. One week of Brahma | The period of seven rounds in one scheme. It has a chain significance. |
| d. One day of Brahma | The occult period of a round. |
| e. One hour of Brahma | Concerns interchain affairs. |
| f. One Brahmic minute | Concerns the planetary centres, and therefore egoic groups. |
| g. One Brahmic moment | Concerns an egoic group, and its relation to the whole. -TCF 792 |
Common sense tells us that 7
linear subcycles
within 7 cycles result in 49 cycles total: 7x7=49
Q: Is it posible to sequentially generate 7x4=28 total cycles for 49 subcycles?
A: Yes, using TRIANGULAR numbers.
A triangular number is the sum of the n natural numbers from 1 to n.
The sequence of triangular numbers for the first seven natural numbers is:
n 1 2 3 4 5 6 7 sum 1 3 6 10 15 21 28 This is exactly the sequence needed to construct overlapping cycles of 7 subraces within each race
|
The 7x28 matrix |
| 1000000 2100000 3200000 4310000 5420000 6530000 7641000 0752000 0063000 0074000 0005100 0006200 0007300 0000400 0000500 0000610 0000720 0000030 0000040 0000050 0000060 0000071 0000002 0000003 0000004 0000005 0000006 0000007 |
as described in the Secret Doctrine.

In the resulting 7x28 matrix, the zeros ("skips") above the beginning of each race add up to the correspond number in the series 1, 3, 6, 10, 15 and 21. So, instead of a linear "skip pattern" of 7 in the sequence between races, a triangular "skip pattern" may accomplish a more "efficient" nonlinear progression.
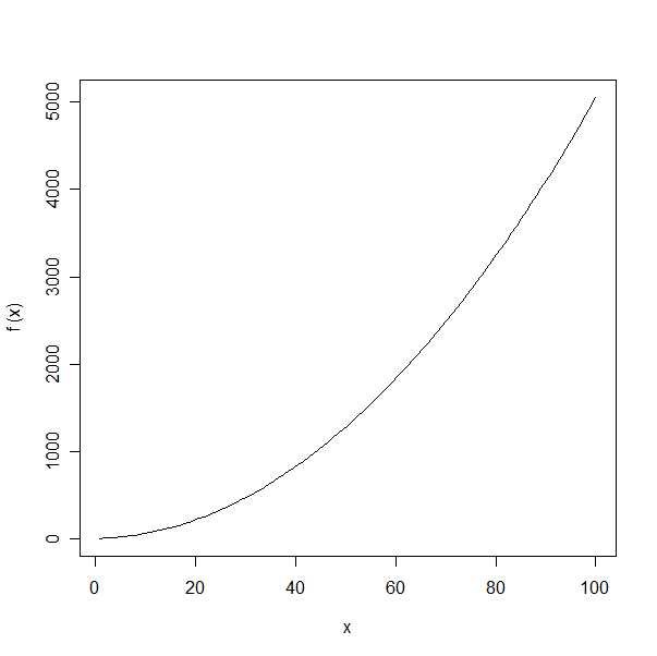
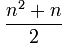
The formula for triangular numbers
![]()
may be graphically displayed as

Thus, we may get a glimpse, a visual "apprehension of cycles" in the 4-D ("nonlinear") reality of "exponential growth" (i.e., slow initial increments followed by rapid increases later), as it may exist in the Mind of God and as projected into our human 3-D ("linear") brain perception.

[28 = 1+2+3+4+5+6+7]
***
In base 10, the digital root of a triangular number is always 1, 3, 6 or 9. Hence every triangular number is either divisible by three or has a remainder of 1 when divided by nine:
6 = 3×2
10 = 9×1+1
15 = 3×5
21 = 3×7
28 = 9×3+1
***
Every triangular number is a binomial coefficient.
![]()
That is, the nth triangular is the number of distinct pairs to be selected from n + 1 objects.
***
What does it all mean, esoterically speaking, applied to cycles?
***
AAB-DK: Formula Three is related to certain changes in the egoic lotus. These changes might be inadequately expressed in the terms of the Old Commentary:
"There is that which transmutes knowledge into wisdom within a flash of time; there is that which changes sensitivity into love within an area of space; there is [Page 249] that which alters sacrifice into bliss where neither time nor space exists." -DINA II
2008-12-20